Skip to main content
Directory/Digital Convulsions
Digital Convulsions

Digital Convulsions

Silver Master
Canada
  • Masters: Silver
Locations
  • Canada
Ecommerce Platform Expertise
  • Shopify
  • Shopify Plus
Location/Region
  • North America
Monthly Budget
  • $2,500-$5,000
Email Marketing
  • Account Setup
  • Campaign Strategy / Execution
  • Content Development
  • Template Design
  • Automation Development / Management
Development & Design
  • Custom Integrations Design & Development
  • User Experience Design
  • Visual / UI Design
  • Brand Development & Design
Performance Marketing
  • Conversion Rate Optimization
  • Search Engine Optimization

Digital Convulsions is a certified Klaviyo partner

Digital Convulsions is your boutique Shopify consultancy and creative studio—specializing in turning your store into a revenue engine through powerful, data-driven email and SMS marketing. With over 25 years of hands-on experience in web design, UX/UI, marketing strategy, and Shopify development, you get direct access to an expert—no junior staffers, no subcontractors—just one dedicated partner focused on your growth.

Email & SMS Marketing Services

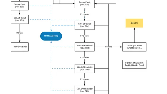
  • Automated Flows & Drip Campaigns
  • Welcome series that converts new subscribers into first-time buyers
  • Abandoned cart & browse recovery sequences to recapture lost revenue
  • Post-purchase and VIP nurturing to drive repeat purchases and referrals
  • Segmentation & Personalization
  • Behavioral and lifecycle segments for the right message at the right time
  • Dynamic content blocks to tailor promotions, recommendations, and messaging
  • Geo-targeting and time-zone scheduling for maximum open rates
  • Klaviyo Integration & Optimization
  • Full setup—lists, tags, forms, and templates aligned to your brand
  • Mobile-first template design and deliverability audits
  • Ongoing list health management to keep your emails landing in inboxes
  • SMS/MMS Campaigns
  • Subscriber growth strategies and opt-in compliance
  • Flash sales, restock alerts, and personalized product drops
  • Two-way conversational threads for higher engagement
  • Reporting & Continuous Improvement
  • Dashboards tracking revenue per email, open/click rates, and ROI
  • A/B testing on subject lines, send times, and content
  • Quarterly strategy reviews to realign goals and uncover new opportunities

Our Collaborative Process

  1. Discovery & Mapping: Audit your current email program, audience segments, and analytics.
  2. Strategy & Roadmap: Prioritize high-impact automations and campaigns aligned with your KPIs.
  3. Design & Launch: Build, test, and deploy polished templates—then monitor performance in real time.
  4. Analyze & Iterate: Use data insights to optimize flows, copy, and deliverability for continuous lifts.

Why Partner with Digital Convulsions?

  • Boutique Focus: Work directly with an expert—no layers of management.
  • Proven Results: Clients see a 30–60% increase in email-driven revenue within three months.
  • End-to-End Expertise: From strategy and copywriting to technical setup and analytics, every detail is handled.

Ready to supercharge your Shopify store with high-ROI email and SMS marketing?

Visit dconvulsions.com to book your free Email Marketing audit and growth roadmap.

Media

Ready to connect with Digital Convulsions?